人工智能(AI)将主要取代具有高重复性、低技能门槛、工作流程可标准化特征的职业,例如数据录入员、基础客服、生产线工人、部分零售与销售人员、基础会计与行政文员以及基础翻译与内容创作者。面对AI带来的就业冲击,个人应积极提升技能(包括AI相关技能和“人类专属”的软技能),培养创新与创造力,学会与AI协同工作,关注行业动态并灵活规划职业生涯,保持终身学习的心态,勇于探索新兴职业机会。
人工智能(AI)概览
AI的基本概念与定义
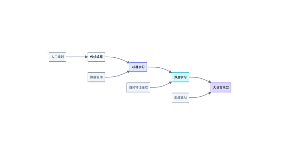
人工智能(Artificial Intelligence, AI)是计算机科学的重要分支,能研究、开发用在模拟、延伸和扩展人的智能的理论、方法、技术及应用系统。AI的核心目标是让机器能像人一样思考、学习、决策和解决问题,在某些方面超越人类。AI是涵盖多种技术的综合领域,研究范围广泛,包括机器学习、深度学习、自然语言处理、计算机视觉、专家系统、机器人技术等。AI系统通过分析大量数据,从中学习规律和模式,用这些知识执行特定任务或做出预测。AI的应用已经渗透到生活的方方面面,从智能手机的语音助手到推荐算法,再到自动驾驶汽车和智能医疗诊断,AI正在深刻地改变着世界。
AI的实现方式
人工智能的实现方式多种多样,机器学习(Machine Learning, ML)和深度学习(Deep Learning, DL)是最为核心和热门的技术路径。机器学习是AI的子领域,赋予计算机系统从数据中学习并改进性能的能力,无需进行显式编程。传统的机器学习算法,如决策树、支持向量机、朴素贝叶斯等,依赖于人工提取的特征进行学习和预测。随着数据量的爆炸式增长和计算能力的提升,深度学习作为机器学习的分支,凭借强大的特征学习能力迅速崛起。深度学习模型,特别是神经网络,能从原始数据中自动学习和提取复杂的特征,无需或仅需少量的人工特征工程。例如,卷积神经网络(CNN)在图像识别领域取得巨大成功,循环神经网络(RNN)及变体(如LSTM、GRU)在自然语言处理和时序数据分析中表现出色。从机器学习到深度学习的演进,标志着AI从依赖人工经验向数据驱动的自动化学习转变,极大地拓展AI的应用边界和能力上限。
AI的核心原理浅析
AI的核心原理在于模拟人类的认知过程,特别是学习、推理和问题解决能力。AI系统通过以下步骤实现功能:
- 数据输入,系统接收来自传感器、数据库或其他来源的数据;
- 信息处理,用算法和模型对输入数据进行处理和分析,提取有用的信息和模式;
- 知识表示,将学习到的知识和规则用计算机理解和操作的方式存储起来;
- 决策与行动,基于已有的知识和当前情境,做出决策并执行相应的动作。
例如,在图像识别任务中,AI系统分析图像中的像素数据,学习不同物体的特征(如边缘、纹理、形状),根据特征判断图像中包含哪些物体。在自然语言处理任务中,AI系统通过学习大量的文本数据,理解词语的含义、句子的结构及上下文关系,进行文本生成、翻译、问答等。AI的核心在于学习能力,即通过经验(数据)改进自身性能,让AI系统适应不断变化的环境和任务需求。

AI会取代哪些职业?
人工智能(AI)的飞速发展改变着全球的就业市场格局。麦肯锡等知名咨询机构的多份报告均指出,未来将有大量现有职业面临被AI取代的风险 。报告预测,在自动化发展迅速的情况下,到2030年,全球可能有高达8亿个工作岗位被机器取代;在自动化发展相对缓和的情况下,被取代的工作岗位将达到4亿个 。具体到中国,麦肯锡全球研究院的报告预测,中国约一半的工作内容有被自动化的可能,使中国成为全世界自动化潜力最大的国家之一 。在2030年至2060年间,全球50%的现有职业将被AI取代,进程比预期的要快大约10年 。到2030年,预计自动化将让大多数人30%的工作时间实现自动化,至少需要1200万人进行职业转型 。
职业被AI取代的核心逻辑:高重复性、低技能、可标准化
综合多份研究报告和行业分析,总结出职业被AI取代的核心逻辑主要围绕三个关键特征:高重复性、低技能门槛以及可标准化。
高重复性是AI取代人类工作的首要因素。日常工作内容涉及大量重复性、标准化任务的职业,例如数据录入、文件整理、流水线操作等,AI系统凭借不知疲倦、高效运行的特点,轻松完成这些任务,在效率和成本上往往优于人工 。
低技能门槛更容易被AI替代。这些岗位不需要高度专业化或复杂的技能,AI通过大量的数据训练快速掌握相关任务的执行方法 。例如,会计工作中信息搜集和整理的部分,对严谨性要求极高。可标准化或可预测性强的职业也面临较高风险。如果一项工作的流程和规则是固定的,或工作环境和任务内容相对稳定、可预测,AI系统更容易通过编程和算法模拟和执行工作 。世界经济论坛的白皮书指出,日常任务和重复性工作最有可能实现自动化,例如授信员、收银员和文员等职业,多达81%的工作任务能实现自动化 。
可标准化的工作是指具有清晰流程、固定规则和可预测操作模式的职业。这类工作的执行逻辑通常被明确拆解和程序化,让AI系统能通过算法精确复现其工作流程。例如,在制造业中,产品的装配工序遵循标准化的操作规范;在金融领域,基础的数据录入和报表生成都有固定的模板和规则;在法律行业,标准合同的审核和基础法律文书的起草遵循既定的格式要求。AI系统通过学习和掌握标准化的工作模式,能用更高的效率和更低的错误率完成这些任务,逐步替代人工操作。
高风险职业类别一:数据与文档处理人员
数据与文档处理人员是受AI冲击显著的职业群体。这类职业的核心工作内容,如数据录入、信息提取、文档整理、报告生成等,具有高度的重复性和标准化特征,适合AI技术进行自动化处理。
在客户服务和行政支持领域,AI驱动的智能助理和机器人技术能完成大部分秘书和行政助理的工作,例如日程安排、文件整理、邮件回复等 。办公支持类岗位,如秘书与行政助理,工作内容(约6600万人从事此类工作)通过生成式AI技术进行部分或全面自动化,AI能处理日常任务,如文档整理、行程安排和数据录入,简化繁琐的办公室支持工作 。
高风险职业类别二:客户服务与支持人员
客户服务与支持人员,包括从事基础咨询、问题解答和投诉处理的岗位,面临着被AI大规模取代的风险。主要源于AI在自然语言处理(NLP)和机器学习领域的飞速发展,让智能客服系统能模拟人类对话,高效处理大量的客户请求。生成式AI通过智能客服和个性化推荐,能替代大量重复性的沟通工作,大幅提升客户运营效率 。例如,AI自动处理客户需求,提供个性化服务,大幅提高效率 。在金融与医疗领域,AI在智能投顾、风险评估、客户服务等方面,提高服务的智能化和个性化水平,及整体服务的效率和质量 。
高风险职业类别三:制造业与生产线工人
制造业与生产线工人是工业自动化和AI技术应用的传统领域,受AI冲击最直接和显著。在可预测环境中进行物理活动的工作,如机器安装修理人员、清洁人员、食物准备工人等,岗位需求呈现下降趋势 。在制造业中,装配线上的工人,主要是进行重复性的组装操作,AI驱动的机器人能更加精确和高效地完成工作,减少对人工的需求 。中国作为制造业大国,AI对生产流程的改造和优化正在加速。麦肯锡的报告预测,到2030年,机器将取代中国1.5亿个左右的职位,仓库货架员和叉车操作员等职位受冲击的程度最大。
高风险职业类别四:运输与物流从业人员
运输与物流行业的从业人员,包含司机、快递员等依赖驾驶技能的岗位,面临着自动驾驶技术带来的巨大挑战。AI在辅助驾驶、特定场景下的自动驾驶(如港口、矿区、仓库等封闭环境)及物流路径优化等方面展现出巨大潜力。例如,自动化仓储和分拣系统的出现,让仓库管理员和分拣员的岗位面临着被淘汰的风险 。这些岗位的部分工作内容,如货物的装载、运输、配送等环节,具有一定的重复性和可预测性,AI系统通过精确的算法和传感器实现高效、安全的操作。
高风险职业类别五:零售与销售岗位
零售与销售岗位,特别是传统的收银员、售货员及部分依赖标准化推销流程的销售代表,面临着AI技术带来的替代风险。自助服务技术和智能销售系统的普及是主要驱动因素。例如,无人超市、自助收银台等新型零售模式的出现,直接减少对收银员的需求。AI驱动的智能推荐系统和聊天机器人能在一定程度上替代人工销售代表,完成产品介绍、客户咨询和订单处理等任务。例如,AI分析大量的数据提供市场趋势的信息,辅助进行个性化推荐 。
高风险职业类别六:基础会计与行政文员
基础会计与行政文员工作内容中包含大量重复性、流程化的事务处理,同样面临着被AI技术替代的风险。在会计领域,例如数据录入、账目核对、发票处理、基础财务报表生成等任务,AI通过自动化流程和精确计算高效完成。在会计与审计员的工作中,重复性的数字记录和复查工作将被AI所取代,AI将帮助审计师进行更深入的数据分析,提高审计效率和准确性 。
在行政文员方面,诸如文档管理、会议安排、信息传达、基础数据整理等工作,AI驱动的智能办公系统能实现自动化。例如,微软Office 365将类似ChatGPT的功能嵌入到Word、PPT和Excel中,自动生成简报、PPT和表格。
高风险职业类别七:基础翻译与内容生成
基础翻译和部分内容生成类职业,因AI在自然语言处理和生成方面的进步面临挑战。机器翻译技术,如谷歌翻译、百度翻译及更先进的神经网络翻译模型,在许多场景下能提翻译结果,对于标准化、专业性不强的文本,AI翻译的效率和成本优势明显。AI翻译技术的快速发展使自动翻译成为现实,并不断提升翻译质量 。
在内容生成方面,AI写作工具能根据特定主题和关键词自动生成新闻报道、产品描述、营销文案甚至简单的文学创作。例如,AI创作文本、图片、视频等多种形式的内容,用更快的速度和更高的效率完成创作任务。
如何应对AI带来的就业冲击?
人工智能的发展将对就业市场产生深远影响,部分传统岗位面临被替代的风险,同时催生新的职业机会。与其被动等待,不如主动适应,通过提升技能、转变思维、拥抱新技术,在AI时代找到自己的立足之地和发展空间。核心策略包括不断提升自身技能适应变化的市场需求,培养创新思维和创造力从事AI难以替代的工作,学会与AI协同工作提高效率,密切关注行业动态灵活调整职业规划,发展那些“不可替代”的软技能,保持终身学习的心态,积极探索新兴职业机会。
策略一:提升技能,适应变化
在AI时代,提升个人技能适应快速变化的就业市场需求是应对冲击的首要策略。可以从以下几个方面入手:
学习基础技术知识,例如数据分析、编程语言(如Python)、机器学习基础、深度学习、自然语言处理等关键技术 。这些技能是从事AI相关工作的基础,也能帮助个人更好地理解和应用AI工具,提升在现有岗位上的竞争力。例如,数据录入员通过学习SQL和Power BI等数据分析工具,转型为数据分析师,参与更复杂的数据处理和价值挖掘工作 。
掌握AI工具的应用。市面上有许多面向不同领域的AI应用软件和平台,学会熟练使用这些工具,能显著提高工作效率,将更多精力投入到更具创造性和战略性的工作中。例如,设计师用AI辅助设计工具快速生成设计方案初稿,程序员用AI代码生成工具提高编码效率,营销人员用AI分析工具优化广告投放策略。
注重培养跨学科能力。AI技术的应用与特定行业知识深度融合,具备跨学科背景的人才将更具优势。例如,在医疗领域,既懂医学知识又了解AI技术的医疗数据科学家将非常抢手;在金融领域,掌握金融业务并熟悉AI算法的金融科技分析师将大有可为 。
提升现有专业技能到更高阶水平。如果所在的行业或岗位尚未被AI完全替代,将专业技能提升到AI难以企及的高度,也是一种有效的应对策略。例如,制造业的技术工人学习如何操作和维护更复杂的自动化设备,成为稀缺的技术型人才 。
策略二:关注创新,培养创造力
在AI时代,培养创造力需要建立系统性思维:将AI转化为创意伙伴,用生成式工具拓展思维边界,同时保持人类独有的审美判断和情感共鸣能力;要构建跨领域知识网络,通过”技术+人文”的复合视角发现创新机会。建议采取”输入-转化-输出”的闭环训练,广泛吸收多元知识,用设计思维方法重构问题,通过快速原型验证创意,建立持续迭代的创新习惯。
真正的创新竞争力在于”人机协同”的深度整合能力: 既要善用AI处理信息、生成选项的效率优势,又要发挥人类在价值判断、情感连接和系统思考方面的独特优势。例如设计师用AI生成百种方案,最终依靠人文素养选择最有温度的设计;产品经理借助数据分析发现需求,需结合人性洞察打造真正打动人心的解决方案。这种”AI执行+人类决策”的协作模式,将成为未来最具价值的创新能力。
策略三:学会与AI协同工作
面对AI技术的普及,普通人提升竞争力的关键策略之一是学会与AI工具协同工作。AI工具,如智能客服系统、AI写作助手、数据分析平台等,逐步渗透到各行各业,改变着传统的工作模式。通过掌握AI工具的使用技巧,普通人在工作中实现效率的大幅提升,在竞争中占据优势。
理解AI的能力边界是实现有效人机协同的前提。AI擅长处理重复性、标准化、数据驱动型的任务,在需要复杂推理、情感理解、创造性思维和伦理判断的领域,AI仍然存在局限性。个人需要明确哪些工作能交给AI处理,哪些工作需要人类主导,在此基础上进行合理的任务分配和流程优化。企业应应积极推动员工学习和使用AI工具,通过培训和实践,帮助员工适应新的工作方式,实现人机协同效应最大化。
策略四:关注行业动态,灵活规划职业生涯
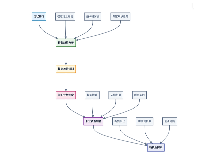
个人要时刻保持对行业动态和技术发展趋势的敏锐洞察,灵活规划自己的职业生涯 。通过多种渠道获取信息,例如研读权威行业报告、参加行业研讨会、关注技术领袖的观点等 。这些信息有助于深入了解行业和职业的发展前景,识别哪些岗位可能面临被AI替代的风险,哪些新兴领域将迎来发展机遇。
发现自己所在的职业或岗位有被AI替代的迹象,需要及时调整职业规划,提前做好准备,如转型到新兴领域或提升相关技能等 。例如,传统的数据录入员应该主动学习数据分析、数据可视化等更高级的技能,向数据分析师或数据科学家方向转型。从事基础编程工作的程序员,应该思考如何提升自己在系统架构、算法设计或AI模型微调等方面的能力,向更资深的研发岗位或AI相关岗位发展。职业规划师建议,可以每年进行一次自我评估和职业规划调整,确保个人发展方向与市场趋势同步 。

策略五:发展“不可替代”的软技能
OpenAI CEO Sam Altman 呼吁个人应聚焦培养AI难以复制的“不可替代技能”,例如复杂问题解决能力、跨领域协作能力、战略思维等 。高阶认知能力和人际交往能力,是AI在可预见的未来难以企及的。例如,面对涉及多因素、多目标的复杂商业问题,AI或许能提供数据分析支持,最终的决策制定、风险评估及跨部门协调沟通,仍需要人类的智慧和经验。在需要深度团队合作和创新突破的项目中,人类的同理心、沟通技巧和协作精神是项目成功的关键。
职业规划师强调,未来五年的职场核心竞争力将转向“软技能”和“适应性能力” 。创造力与创新思维是AI难以替代的,AI能生成内容,但原创性和情感表达仍是人类专属,创意人才将AI工具转化为灵感引擎 。情感智能与人际协作能力在职场中越来越受重视,AI缺乏同理心,职场重视团队合作和领导力,高情感智能者能更好地化解冲突,构建高效网络 。个人在提升技术技能的同时,应有意识地培养和发展“不可替代”的软技能,是在AI时代构建个人职业护城河的关键。
策略六:探索新兴职业机会
随着AI技术的普及和应用,一系列新兴职业应运而生,例如数据科学家、机器学习工程师、AI架构师、AI产品经理、AI训练师、提示词工程师、数据标注员、智能运维工程师(AIOps)、人机交互设计师、AI伦理学专家等 。这些职业要求从业者具备深厚的专业知识,能设计、开发、维护和优化AI系统及相关产品,或者将AI技术与特定行业需求相结合。
AI与医疗、金融、教育、制造等领域的深度融合催生了一系列新的职业机会,如医疗数据科学家、教学导演、金融科技分析师、智能自动化顾问等 。跨领域融合的职业要求从业者掌握AI技能,需了解所在行业的专业知识和业务流程。例如,在医疗领域,AI辅助诊断系统需要医学影像AI分析师进行结果验证和解读 。在制造业,AI驱动的机器人和自动化系统需要专业的技术人员维护和管理,创造了机器人维护工程师、自动化系统操作员等岗位 。个人通过关注行业动态报告、参加新兴技术研讨会、学习相关技能课程等方式,提前了解这新兴职业的技能要求和发展前景,结合自身兴趣和优势,有意识地朝着这些方向进行职业规划和技能储备。积极拥抱新兴职业机会,是应对AI冲击、实现职业跃迁的重要途径。
总结
人工智能的快速发展正在深刻重塑全球就业市场格局,具有高重复性、低技能门槛和可标准化特征的职业首当其冲面临替代风险。中国作为制造业大国预计将有1.5亿职位受到影响。面对这场变革,个人应当积极拥抱”人机协同”的工作模式,既要掌握AI工具应用技能,更要重点培养创新思维、情感智能等人类特有优势。
正如创新工场董事长李开复所言:”未来十年,最抢手的人才不是会使用AI的人,而是最懂得如何与AI合作共创价值的人。”在这个变革的时代,我们需要重新定位自身价值,将AI视为能力放大器而非替代者,通过持续学习和能力升级,在智能时代保持不可替代性。